笔者每次出去授课,都会有集团品牌部的学员来询问,年度品牌工作计划怎么写?尤其到了年底,这更是大家关心的头等大事。
大多数品牌人其实写过“年度工作计划”,因此一个“年度工作计划”应该怎么写,我就不再赘述了,可以网上下载一些模板,把工作构成、工作目标、时间费用等讲述清楚即可。
然而,一个年度“品牌”工作计划应该怎么写?学员们通常反应的两大问题是:
1、品牌工作和其他能立竿见影的工作不同,品牌工作的效果具有滞后性,投入产出比很难衡量,因此在要预算的时候很被动,完全看领导关心程度。怎么通过一个年度品牌工作计划,来清晰表达品牌工作的价值,提升其价值感和不可替代感?
2、和研发、产品、渠道、人事、财务等工作不同,那些属于“刚性”工作,边界相对清晰,哪些是他们的工作,哪些不是,相对容易界定。品牌工作是“柔性”工作,品牌部门的工作边界可以很大也可以很小,很多工作和别的部门划不清边界。怎么通过一个年度品牌工作计划,来清晰划定品牌的工作,确保其专属性和完整性?
在这里就为大家分享两个提升年度品牌工作计划质量的工具,表现形式是两张表格,这两张表格填完后,以他们为中心再来规划具体的工作构成、工作目标、时间费用等。会比没有这两张表,有着巨大的提升。
一、品牌传播规划表:宏观管理,确保品牌工作卓有成效,帮助到业务
品牌工作,影响的是各利益相关体对品牌的理解和感知。然而这跟公司业务发展的关联不是那么直接和显性、投入产出比无法评估。
品牌工作计划,必须主动将品牌工作和企业的业务开展高度绑定,向管理层、业务团队传递以下信息:
首先:公司开展业务的核心是:
1. 让不认识我们的客户认识我们;
2. 让认识我们的客户和我们形成合作;
3. 让和我们形成合作的客户和我们形成长期的合作。
品牌工作也一样,主要是围绕这三点展开的:
1. 向当下不认识我们的客户,传递我们的品牌形象与公司实力,让他们认识我们;
2. 向和我们没有合作过的客户,传递我们的产品服务特色与优势,让他们选择我们;
3. 向我们的老客户,传递和我们长期合作、建立战略合作关系的好处,让他们长期选择我们。
因此,品牌工作是业务开展、公司发展不可或缺的一环。
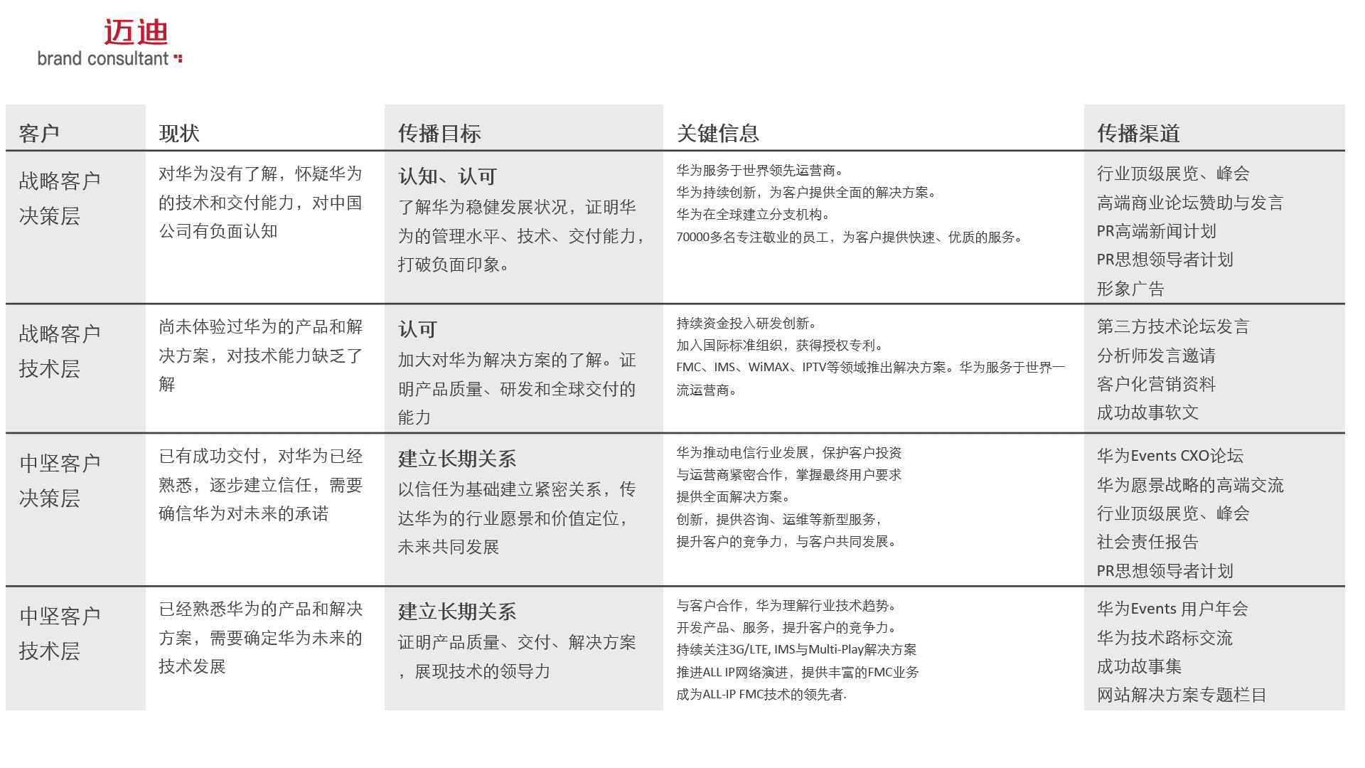
按照以上精神,将客户分类、不同客户当前对公司的认知情况、对不同客户我们传播工作的目的、对不同客户我们传播的关键信息、对不同客户我们不同的传播手段,梳理成一张【品牌传播规划表】(下图为示例),就能把品牌传播工作和业务的关联性、各个传播场景的不可或缺性(对应预算)展现出来了。
当然同时,品牌工作也能在对客户以外的利益相关体起作用,但在大多数公司这对于要费用、要资源来说帮助相对较小。如果贵公司的品牌/集团品牌主要沟通对象不是客户,自行对照修订即可,道理是一样的。
二、品牌抓手表:微观管理,确保品牌工作的外延清晰,开展顺利
集团品牌工作,是管理企业员工、客户、供应商、投资人、相关政府部门、公众等利益相关体对被管理品牌的理解与感知。然而,在企业治理中,管理员工的是人力部门、管理客户的是销售部门、管理供应商的是采购部门、管理投资人的是证券部门、管理政府公共关系的有党群等部门,品牌工作经常就是在夹缝中开展的。
因此品牌部门要找到自己的工作抓手,就是一个个用于向不同利益相关体传递正确品牌信息的工具、手段:
包括但不限于:
- 办公道具类:包含正确品牌信息的办公用品、文件资料、礼品等。
- 手册演示类:品牌手册、品牌使用规范、品牌培训课件、品牌宣导课件等
- 平面类:广告KV、上墙海报等。
- 视频类:公司品牌介绍视频、案例视频、产品介绍视频、内外部访谈视频等。
- 体验类:体验专区、特色演示等。
- 产品包装类:产品内外包装的品牌展示、运货车辆外立面等。
这些抓手,是品牌工作的核心,也是品牌工作者确保能够掌握的部分,为了让这些抓手能够在各个应用环境中起到作用,真正影响各类利益相关体,品牌工作者就有理由要求各个部门予以配合,与人力行政、党建证券、产品开发、采购销售等部门形成有效的协同。
将(1)有哪些抓手;(2)每个抓手承接哪些品牌信息;(3)有哪些传播对象;(4)每个传播对象会接触到哪些抓手、哪些品牌信息,汇总成一张【品牌抓手表】(下图为示例),就能清晰展示出来品牌信息是通过什么方式正确传递给各利益相关体的,品牌工作在微观上是怎么发生的。

对内,这张表是品牌工作计划开展的指引;对外,这是和各相关部门协作的指引。确保品牌工作的外延清晰、开展顺利。
梳理好这两张表,用宏观管理的【品牌传播规划表】来要费用、要资源,用微观管理的【品牌抓手表】来定边界、抓落地。在这两张表的纲领下,年度品牌工作计划一定能写得比过去更好,更得领导青睐。
👇欢迎关注迈迪企业微信号,学习更多品牌知识